跳到主要内容

k8s 问题排查

https://github.com/nicolaka/netshoot

pod 内部工具

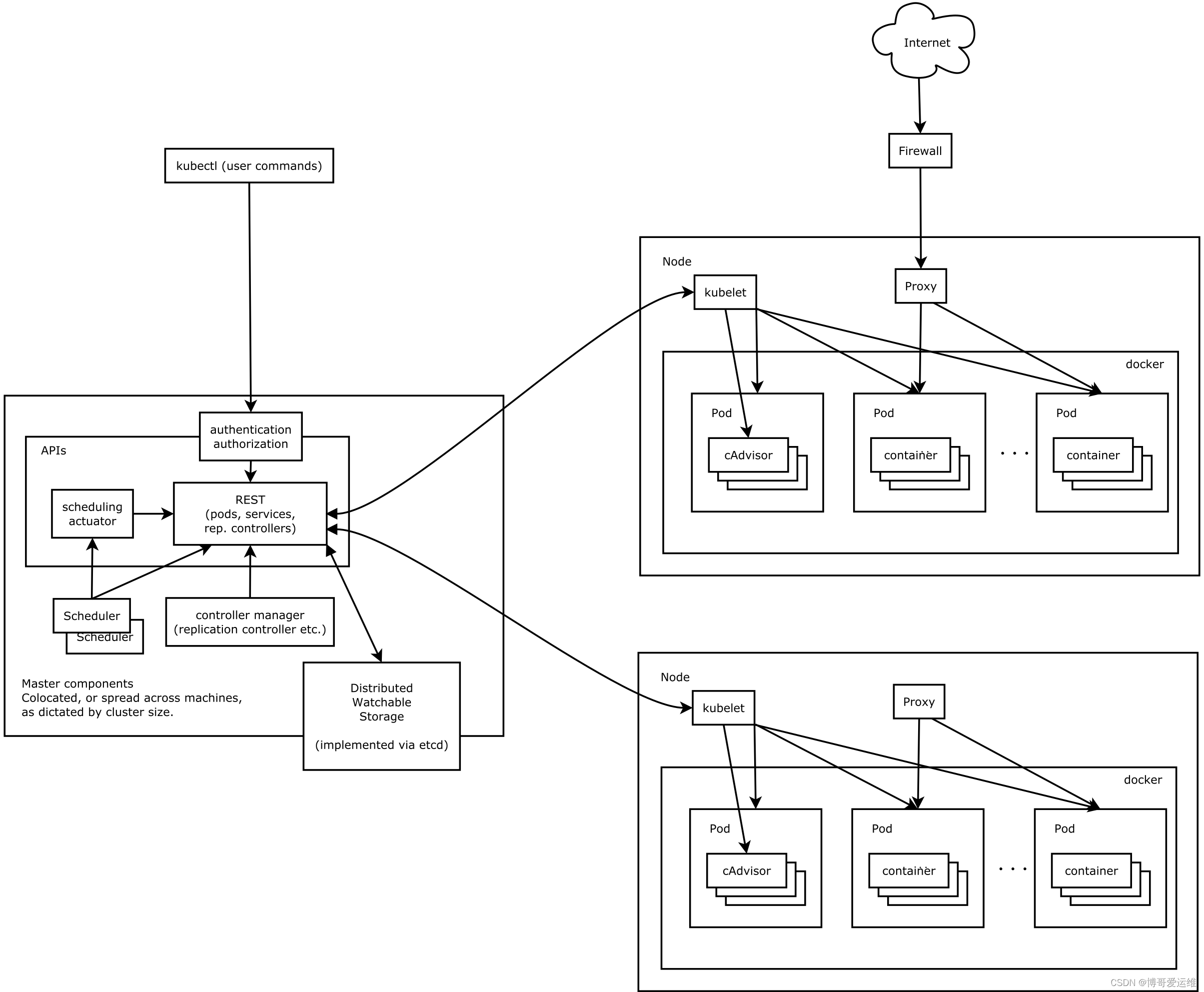
在这里插入图片描述

![[Pasted image 20221023174533.png]](assets/Pasted image 20221023174533.png)

查看各服务情况

#!/bin/bash
systemctl status etcd #2379 2380
systemctl status kube-apiserver
systemctl status kube-controller-manager
systemctl status kube-scheduler
systemctl status kubelet
systemctl status kube-proxy #10249 10256
systemctl status containerd
kubelet
10250:kubelet API服务器的端口,用于集群中的其他组件(如kube-scheduler、kube-controller-manager、kubectl)与kubelet进行通信。此端口通常由Kubernetes的授权策略进行保护,只允许授权用户或组访问。
10255:kubelet的只读端口,用于提供节点的健康状况以及容器运行时信息的监控数据。
10248:kubelet的非安全端口,用于提供节点的健康状况以及容器运行时信息的监控数据。此端口不受Kubernetes的授权策略保护。
36888:kubelet启动时随机分配的端口,用于处理容器日志收集器fluentd的日志转发请求。

kube-proxy
10249:用于节点上的kubeproxy的健康检查和状态查询。
10256:用于NodePort服务的负载均衡。
portpool(30000-32767):NodePort服务的端口范围,这些端口用于外部流量访问Kubernetes集群中的服务。

kube-schedule
10251:kube-scheduler和kube-apiserver组件之间的通信端口,用于接收来自kube-apiserver的调度请求,并将调度结果返回给kube-apiserver。
10259:kube-scheduler和kubectl之间的通信端口,用于获取当前的集群调度状态,并进行一些操作,如手动重新调度Pod等。

kube-controller
10252:kube-controller-manager和kube-apiserver之间的通信端口,用于接收kube-apiserver发送的请求,包括同步cluster state、管理Pod副本数、节点状态等。
10257:用于提供/metrics和/healthz等信息,包括kube-controller-manager的运行状态、性能指标等。

kube-apiserver
6443:通过该端口可以访问Kubernetes API服务器的RESTful API,从而实现对Kubernetes集群的管理和控制。通过kube-apiserver,可以进行集群的配置、资源调度、容器编排、应用部署等操作。

etcd
2379:etcd客户端和etcd节点进行数据读写的端口
2380:etcd集群内部节点之间进行同步的端口
2381:用于监控etcd性能指标的URL列表。