跳到主要内容
arick doc
文档
GitHub
前端html
react native
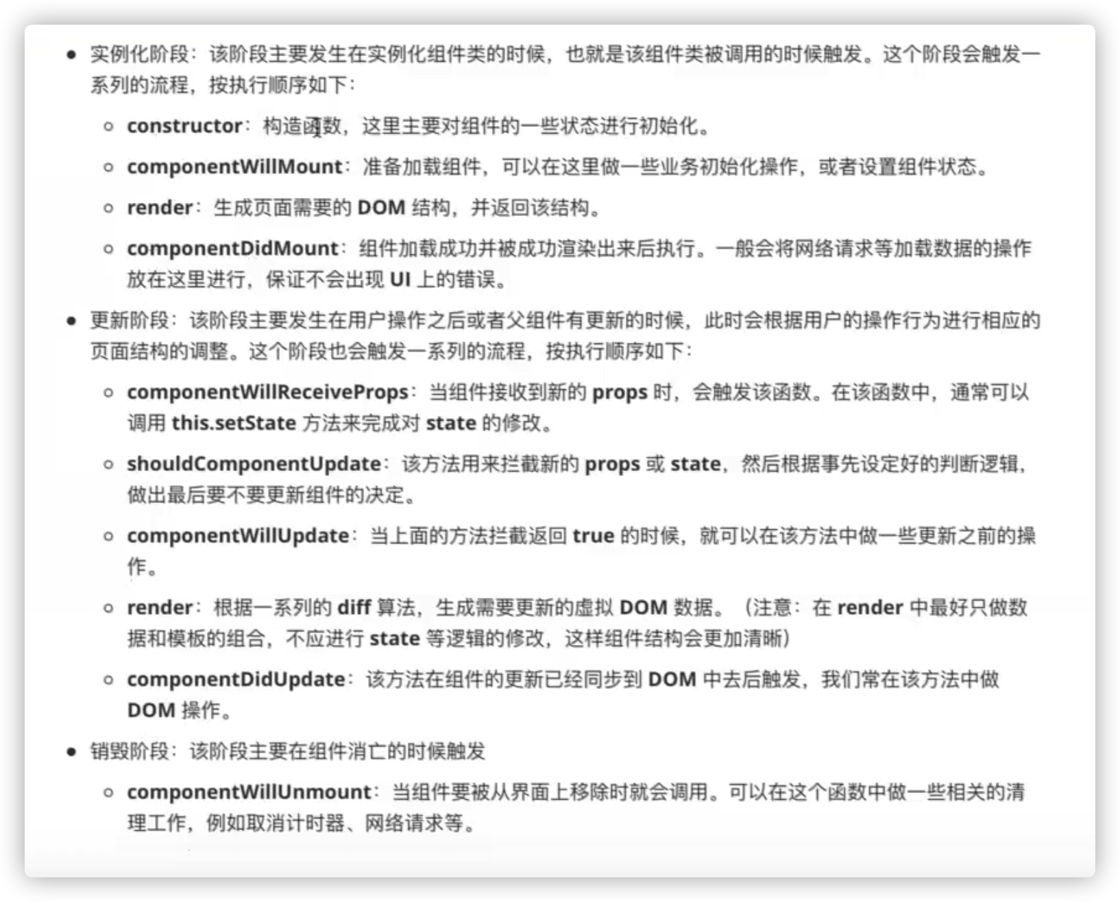
生命周期
生命周期
上一页
基础
下一页
生命周期3-new